无障碍  |  设为首页  |  加入收藏  |  网站地图
| 霍城县微博 |
 网站首页   走进霍城   新闻中心   政务公开   政务服务   政民互动   专题专栏 
当前位置: 网站首页 / 政务公开 / 部门信息公开目录 / 民政局 / 部门信息公开
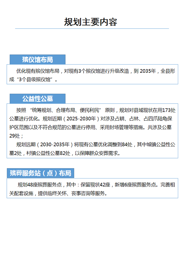
霍城县殡葬服务设施布局专项规划(2025-2025年)公示板
索引号: b78146000/2025-00046 公开目录: 部门信息公开 发布日期: 2025-10-10
主题词: 发布机构: 民政局 文    号:
是否有效:
 




    附件下载:
    相关解读:
       
开办:新疆霍城县人民政府  主办:新疆霍城县人民政府办公室  承办:新疆霍城县电子政务办
地址:霍城县新政府楼A楼2楼  邮编:835200 联系电话:0999-3022363   邮箱:whwdezm88@163.com
网站标识码:6540230001  新ICP备19001574号-1  新公网安备 65402302000102号   网站地图